Procedures Overview
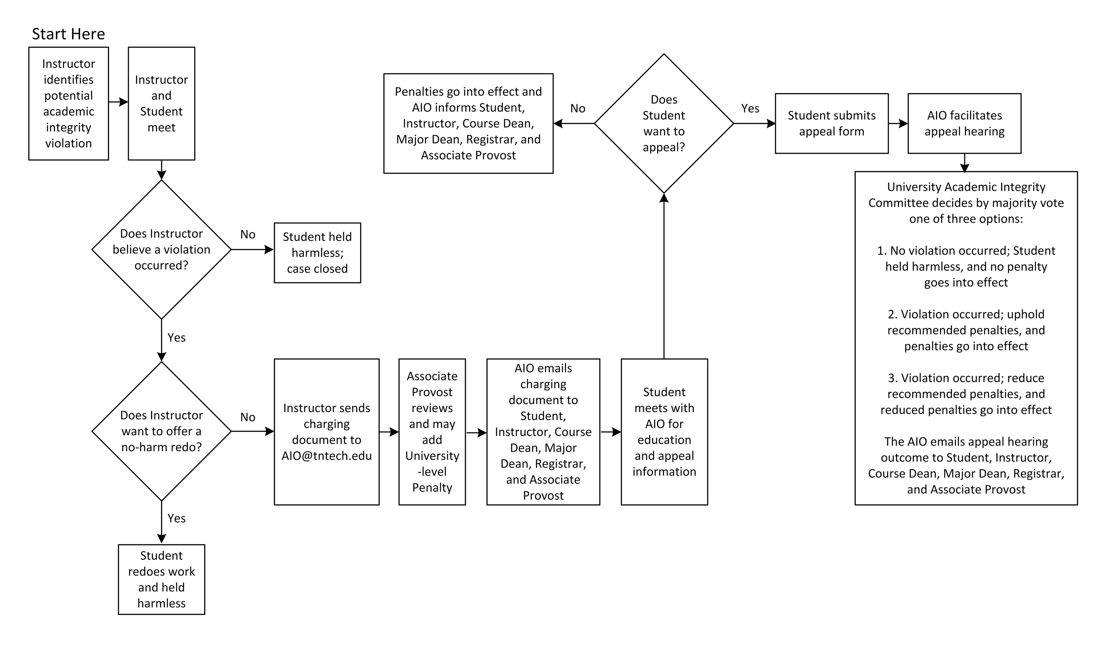
Please see the flowchart below for a visual overview of the academic integrity violation procedures as described in Policy 216: Student Academic Integrity. There is also a process overview video for instructors. More detailed, full-text versions of the procedures are available for students and for instructors.
Student Academic Integrity Violation Procedures Overview
